Pengertian Demam berdarah Dengue
A. Pengertian Demam berdarah Dengue
Suatu penyakit akut yng disebabkan oleh virus yang ditularkan oleh nyamuk Aedes Aegypti. Puncak kasus Demam berdarah Dengue terjadi pada musim hujan.
B. Etiologi Demam berdarah Dengue
Virus Dengue serotipe 1,2,3,4 yang ditularkan melalui vektor nyamuk Aedes Aegypti.
C. Tanda dan Gejala
Tanda dan gejala bervariasi menurut umur dan dari penderita.
Pada bayi dan anak kecil (muda) penyakit ini mungkin tidak terdiferensiasi atau ditandai oleh demam 1-5 hari, radang faring, rhinitis dan batuk ringan. Pada wabah sebagian besar yang terinfeksi adalah anak yang lebih tua.
Sesudah masa inkubasi 1-7 hari, ada demam yang dimulai mendadak, yang ringan cepat naik sampai 39,4-41,10C, biansanya disertai dengan nyeri frontal. Kadang-kadang, nyeri punggung mendahului demam. Ruam sementara, menyeluruh yang memucat pada penekanan dapat dilihat selama 24-48 jam pertama demam. Frekuensi nadi mungkin lambat relatif terhadap tingkat demam. Dari demam hari 2-6, limfadenopati menyeluruh, hiperaraestesia kulit, panyimpangan rasa, mual dan muntah dan anoreksia yang menonjol terjadi
Epistaksis, petekie dan lesi purpura tiodak biasa tetapi dapat terjadi pada setiap stadium. Darah yang tertelan dari epistaksis dimuntahkan atau lewat melalui rektum, mungkin secara salah diinterpretasi sebagai perdarahan saluran cerna.
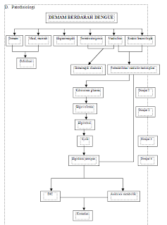
D. PATOFISIOLOGI
E. Klasifikasi Demam Berdarah Dengue
1. Derajat I
a. Demam disertai gejala klinis lain, tanpa perdarahan spontan
b. Uji tourniquet (+)
c. Trombositopenia
d. Hemokonsentrasi
2. Derajat II
Derajat I disertai perdarahan spontan pada kulit atau ditempat lain
3. Derajat III
Ditemukan kegagalan sirkulasi yaitu
a. Nadi cepat dan lemah
b. Tekanan darah rendah (hipotensi)
c. Gelisah
d. Sianosis sekitar mulut, dan ujung jari
4. Derajat IV
a. Dengue Shock Sindrome dengan nadi tak teraba
b. Tekanan darah tak dapat diukur
F. Cara penularan
1. Penyakit demam berdarah ditularkan oleh nyamuk aedes aegypti yang mengandung virus dengue. Ciri-ciri nyamuk aedes aegypti :
2. Berwarna hitam dan belang-belang (loreng) putih pada seluruh tubuh
3. Berkembang biak ditempat penampungan air dan barang-barang yang memungkinkan air tergenang seperti : bak mandi, tempayan, drum, vas bunga dan ban bekas dll
4. Nyamuk aedes aegipty tidak dapat berkembang biak diselokan / got atau kolam yang airnya langsung berhubungan dengan tanah
5. Biasanya menggigit manusia pada pagi hari dan sore hari
6. Mampu terbang sampai 100 meter
G. Cara pencegahan Demam berdarah Dengue
1. Pemberantasan Sarang Nyamuk
a. Menguras
b. Menutup
c. Mengubur tempat yang dimungkinkan berkembangbiaknya nyamuk aedes agypty
2. Fogging atau pengasapan
3. Abatesasi
H. Penatalaksanaan
1. Tirah baring atau istirahat baring
2. Diet makan lunak
3. Minum banyak (2-2,5 liter / 24 jam ) dapat berupa susu, teh manis, sirop dan beri penderita oralit, pemberian cairan merupakan hal yang paling penting bagi penderita Demam Berdarah Dengue.
4. Pemberian cairan intravena (biasanya Ringer laktat atau NaCl)
5. Monitor tanda-tanda vital tiap 3 jam
6. Periksaan Hb, Ht dan trombosit setiap hari
7. Pemberian obat antipiretik sebaiknya dari golongan acetaminofen, eukinin atau dipiron (kolaborasi dengan dokter).
8. Berikan kompres dingin
9. Monitor tanda-tanda perdarahan
10.Pemberian antibiotik bila terdapat kekuatiran infeksi sekunder
11.Monitor tanda-tanda renjatan meliputi keadaan umum, perubahan tanda-tanda vital, hasil pemeriksaan laboratorium yang memburuk
12.Bila timbul kejang dapat diberikan diazepam (kolaborasi dengan dokter)
Sumber : Muhammad Ridwan
Subscribe to:
Post Comments
(
Atom
)


0 Response to " PENGERTIAN DEMAM BERDARAH DENGUE "
Post a Comment